Newsletter #5 - June 2020 (view on the web)
Hi everyone,
I'm not sure we'll be able to meet IRL anytime soon, let's hope we'll be able to organize something in september. I'm waiting for volunteers with interesting topics to present...
Serverless is becoming a really good candidate when you want to build something: it's quite easy to set up, it's pretty cheap and the ecosystem is growing so quickly that you can now build advanced architectures fully serverless. I read a twitter post this week and I cannot agree more: don't use instances, use lambda, look at fargate if lambda doesn't fit and lastly, but really if there is no choice, look at instances.
As an example of the growing ecosystem, AWS announced the support of EFS for Lambda last week and it made a lot of noise... several articles are listed in this newsletter.
Enjoy the read and once again don't hesitate to provide feedbacks!
Jerome
 
A Timeline of Resource Use

Few stats to start with... Stackery is a platform / framework to easily setup and deploy (serverless) infrastructure and applications on the cloud.

This small article provides an animated graph of resource provisioning (through stackery) from 2017 to today. Without any surprise, main resources are Lambda functions, API Gateway, DynamoDB tables, the standard serverless trio. An interesting point is the massive adoption of API Gateway HTTP API, and it will probably overcome API Gateway REST API soon.

 
 
What can you do with AWS Lambda in 2020?

In this 47 minutes video, Yann Cui covers a lot! And it's not just about lambda, but everything in Serverless: API GW, EventBridge, ...

 
 
EFS support for AWS Lambda

This is the BIG news of the week: you can now access EFS (Elastic File System) from AWS Lambda. Concretely it means you have access to a shared file system (NFS) from your serverless environment. Many articles have been dedicated to this news. Personally, I enjoyed the one from Yann Cui "Unlocking new serverless use cases with EFS and Lambda" which provides insight on use cases and performance. The step-by-step guide from James Beswick is also a good starting point. And the best one is probably this one from Luca Bianchi, in which he describes how he moved machine learning inferences from EC2 p2.xlarge instances ($$$) to Lambda, and how it has drastically simplified his architecture and reduced his costs.

 
 
Building well-architected serverless applications: Approaching application lifecycle management

Really good series from Julian Wood on application lifecycle management for serverless applications. Based on the Serverless Lens of the Well-Architected Review, Julian dives deep in the operational excellence pillar with the question "how do you approach application lifecycle management?".

  • Part 1: infrastructure as code and stages isolated in separate environments
  • Part 2: prototype new features using temporary environments & rollout deployment mechanism
  • Part 3: configuration management & CI/CD and automated testing across separate accounts

 
 
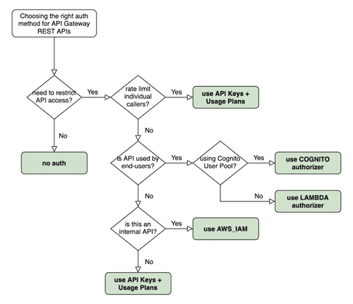
How to choose the right API Gateway auth method

In this post, Yann Cui provides a decision tree to help you choose the appropriate authentication mechanism when using API Gateway (IAM, Cognito, Lambda authorizer or a simple API Key ?). It is not an easy task to deal with your API authorization, so it's great to have the feedback from Yann Cui.

 
 
Building manageable, loosely-coupled serverless solutions with Azure Event Grid

I already talked about Azure EventGrid in a previous newsletter but I persist as I think event driven architecture is really powerful. In this article, Simon describes the main advantages of this service and also provides a sample on github you can test and reuse.

 
 
Creating serverless applications with the AWS Cloud Development Kit

From October 2019, it is possible to create a "serverless application" from within the Lambda Console. It follows best practices and provides CI/CD, Infra As Code (IAC)... Now it is also possible to generate this IAC in CDK (Cloud Development Kit), which is real code, not yaml or json!
Also, AWS announced the CDK solutions constructs, a library extension to CDK to set up common architecture patterns infrastructure with few lines of code, instead of hundreds lines of json/yaml.

 
 
How to implement a Serverless Batch Job Architecture on AWS

Serverless is not just lambda, and if you are a container aficionado, you'll like this post from Timo Böhm. In this article, we go through a serverless architecture (Build & Run) based on ECS Fargate, the serveless container orchestrator from AWS. As said in the introduction, if Lambda does not fit, this is definitely where you should look at first.

 
 
How to deploy AWS Lambda functions using CodePipeline

It is easy to change the code of a Lambda function, maybe too easy... Lambda code is just like any application code and should be under version control, and managed by a CI/CD pipeline in order to be deployed. This article is a step-by-step guide on how to set up this pipeline. Stop updating your lambda functions manually, automate.

 
 
You are receiving this email because you subscribed via Meetup


Want to be removed?
No problem, click here to manage your notifications.
RSS Feed Twitter

- - - - - - - - - - - - - - - - - - - - - - - - - - - - - - - - -